神户胜利船vs橫滨水手 _大雨到暴雨、9级大风、最高29℃!南京接下来……
皇冠体育App下载(www.hgty.us)-会员开户_登3代理,皇冠体育/—开会员账号—皇冠信用网招登1登2登3管理皇冠信用网代理出租,热热热
今天下午到夜里多云到晴
最高气温预计可达37一38℃
不过神户胜利船vs橫滨水手 ,雨水就要来了
今天下午3点神户胜利船vs橫滨水手 ,南京气象发布重要天气报告——
根据最新气象资料分析,预计8月30日午后至8月31日我市有一次较明显对流性天气过程,雨量分布不均,大部分地区雨量中雨,局部地区大雨到暴雨,并可能伴有雷电、短时强降水、7一9级雷暴大风等强对流天气神户胜利船vs橫滨水手 。
强对流天气主要影响时段:8月30日午后至8月31日白天神户胜利船vs橫滨水手 。


伴随着雨水的降临
气温下降趋势明显
展开全文


刚刚神户胜利船vs橫滨水手 ,市气象台16时发布——
全市今天夜里晴到多云神户胜利船vs橫滨水手 ,明天多云,
午后到夜里有分散性阵雨或雷雨神户胜利船vs橫滨水手 ,
部分地区雨量中雨到大雨
明天有雷雨地区雷雨时短时阵风7到9级
明天最高气温: 36℃左右
8月31日全市阴有阵雨或雷雨神户胜利船vs橫滨水手 ,
雨量中雨神户胜利船vs橫滨水手 ,部分地区大雨到暴雨
偏西风4级左右神户胜利船vs橫滨水手 ,
有雷雨地区雷雨时短时阵风7到9级
8月31日最高气温: 31℃到32℃
9月1日全市阴有阵雨
或雷雨并渐止转阴到多云
9月1日最高气温: 29℃左右
29℃左右神户胜利船vs橫滨水手 !内心顿时有点小激动
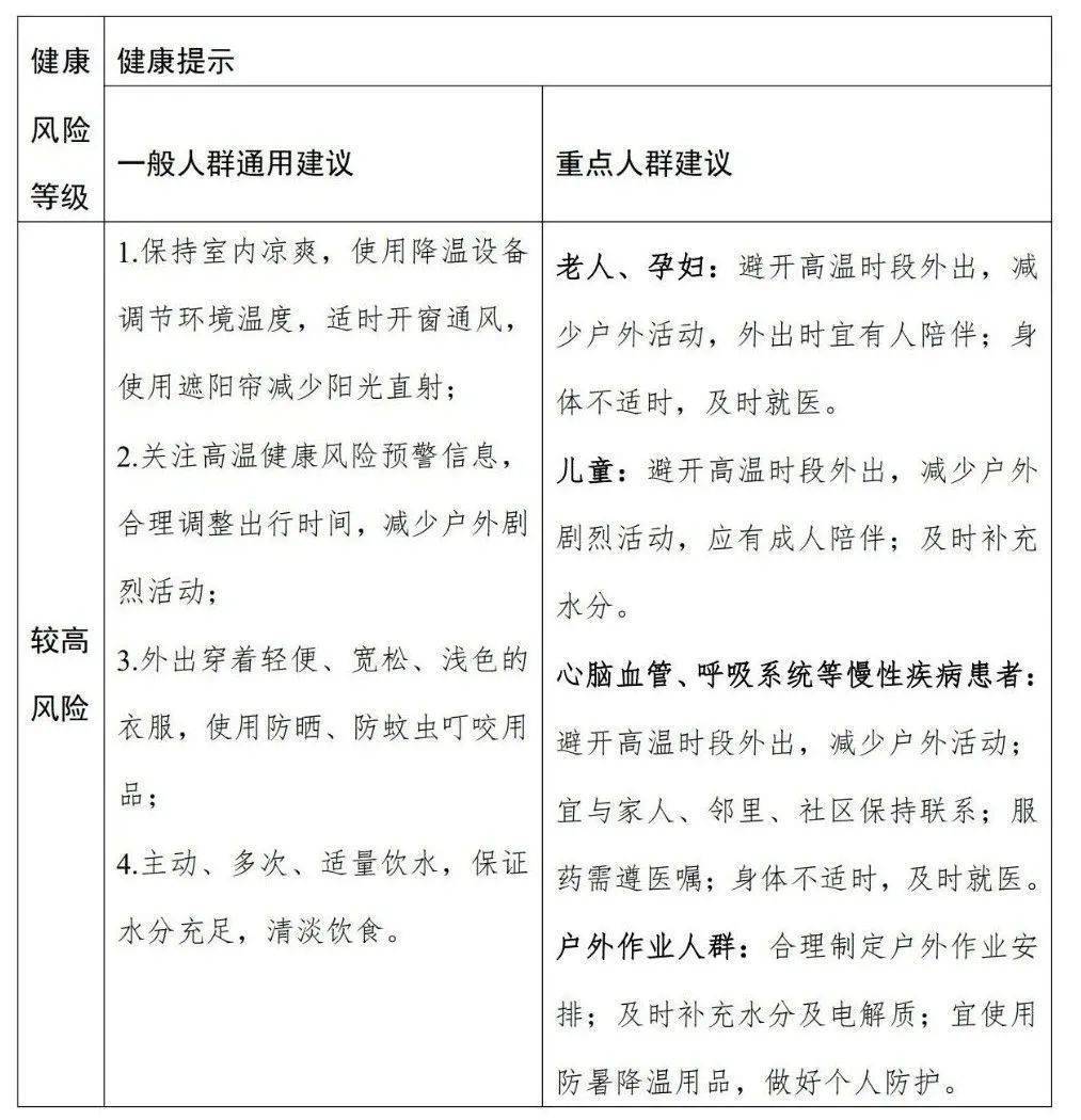
不过神户胜利船vs橫滨水手 ,今明高温还在持续中仍需注意防暑降温江苏省疾控局联合江苏省气象局发布高温健康风险提示
高温健康风险提示
江苏省疾控局联合江苏省气象局8月28日16时发布高温健康风险提示:
预计8月29—30日我省部分地区仍有高温天气神户胜利船vs橫滨水手 。29日白天南京、无锡局部、常州、苏州局部、南通、连云港、淮安、盐城、扬州中南部、镇江、泰州中南部和宿迁中南部等地的部分地区高温健康风险高,其中南京、常州西部、淮安西部和北部、盐城南部、镇江市区和西部等地局部地区高温健康风险极高;30日白天高温强度减弱、范围缩小,风险有所降低,南京、无锡、常州、苏州、南通、盐城南部、扬州南部、镇江和泰州南部等地部分地区高温健康风险高,其中无锡西部、常州市区和西部、盐城南部、镇江市区和西部等地局部地区高温健康风险极高。


健康防护建议
请公众及时关注预报信息变化,保持室内凉爽,合理调整出行时间,减少户外活动,保证充足饮水神户胜利船vs橫滨水手 。老人、孕妇、儿童、慢性病患者外出宜有人陪伴,慢性病患者加强健康监测,如身体不适及时就医。户外作业者注意防暑降温。



内容来源:江苏气象、南京气象、江苏疾控
来源:紫金山新闻
猜你喜欢
- 2026-04-29皇冠足球平台代理 _储户1800万元存款被银行员工转走,涉事银行称需“等司法结论”,律师:银行应承担第一顺位赔付责任
- 2026-04-22皇冠hga030 _男子花1.02元参加“魔鬼辣”挑战,痉挛送医后索赔一千元!商家的朋友称其涉嫌敲诈,市监所回应
- 2026-04-21皇冠账号 _90后数学家获得“科学界奥斯卡” “韦神”曾听她讲课
- 2026-04-20皇冠信用 _亚历山大25+7霍姆格伦16+7 布克23分雷霆35分胜太阳1-0
- 2026-04-18怎么申请皇冠信用盘 _特朗普连发10帖,透露多重信息
- 2026-04-18体育皇冠信用网 _特朗普:美国已禁止以色列轰炸黎巴嫩,美国将单独与黎巴嫩合作,并以适当方式处理真主党相关局势
- 2026-04-17如何注册皇冠足球代理 _史诗级溃败!那个亲华的硬汉,终究败给了这两个字
- 2026-04-15皇冠信用网登1,登2,登3出租 _泽连斯基称“友谊”输油管道将于4月底前完成维修
- 2026-04-12皇冠2登录welcome _突发,黑天鹅!刚刚,特朗普宣布:封锁霍尔木兹海峡!原油暴涨
- 2026-04-11足球外盘怎么买 _巴萨高层晒笑脸庆祝皇马失分,西甲争冠再起波澜!
- 2026-04-10正版足球出租 _全是演员!事发上海闹市区,网友怒了:无法无天,这是上海好嘛
- 2026-04-09世界杯足球开户 _小蜘蛛阿尔瓦雷斯:首位欧冠任意球直接破门的球员,挑战巴萨的战术解析



网友评论